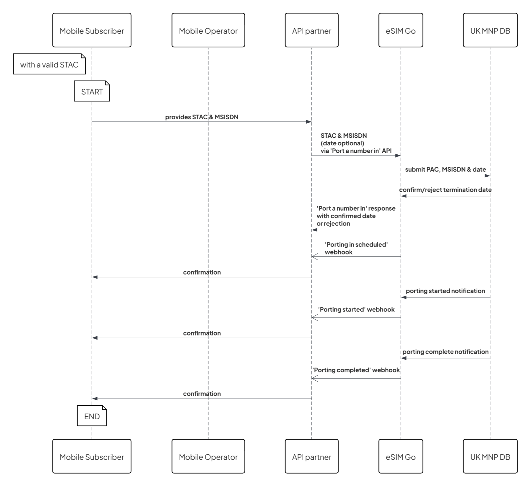
How the MNP process would look like for your customer:
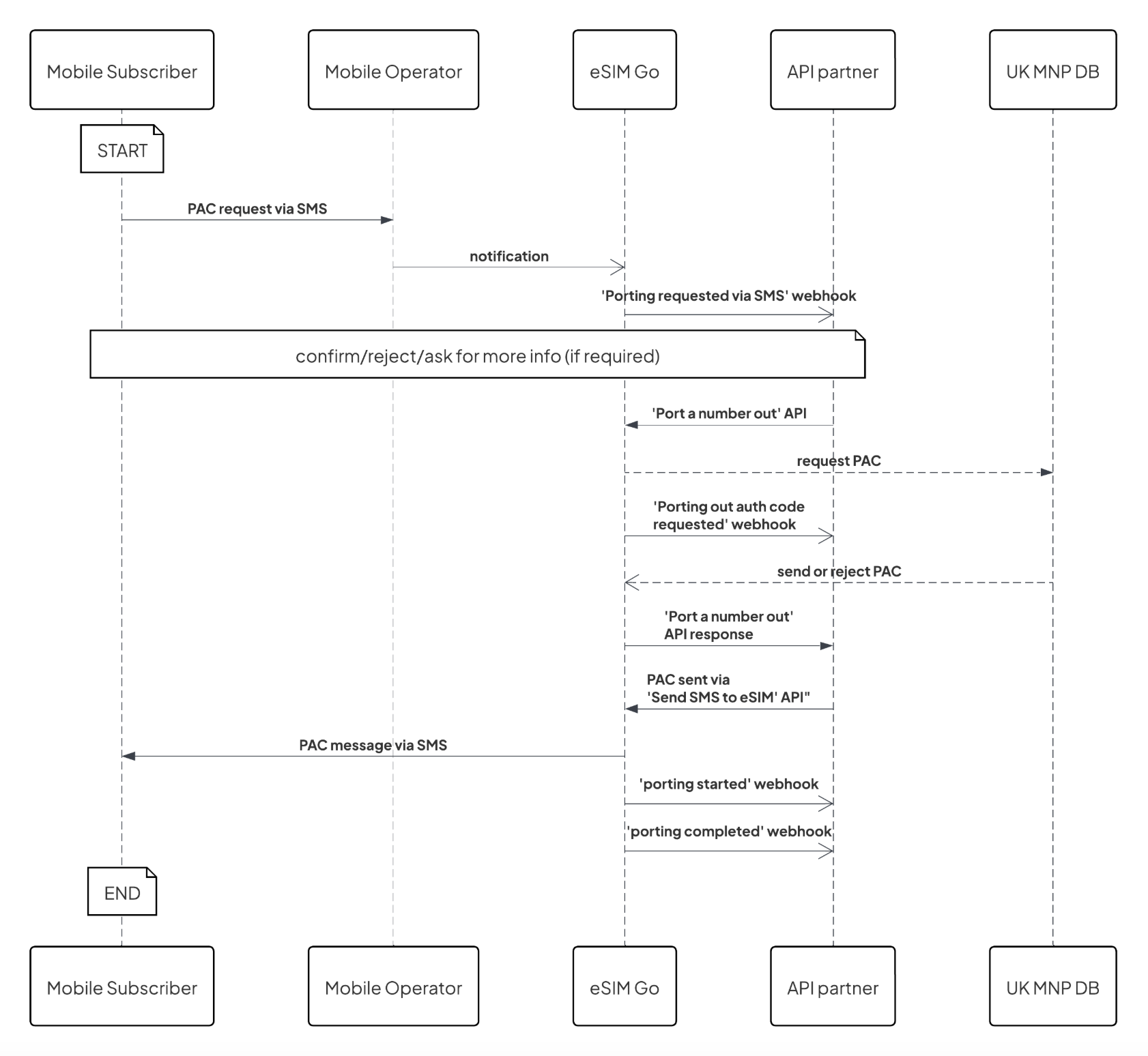
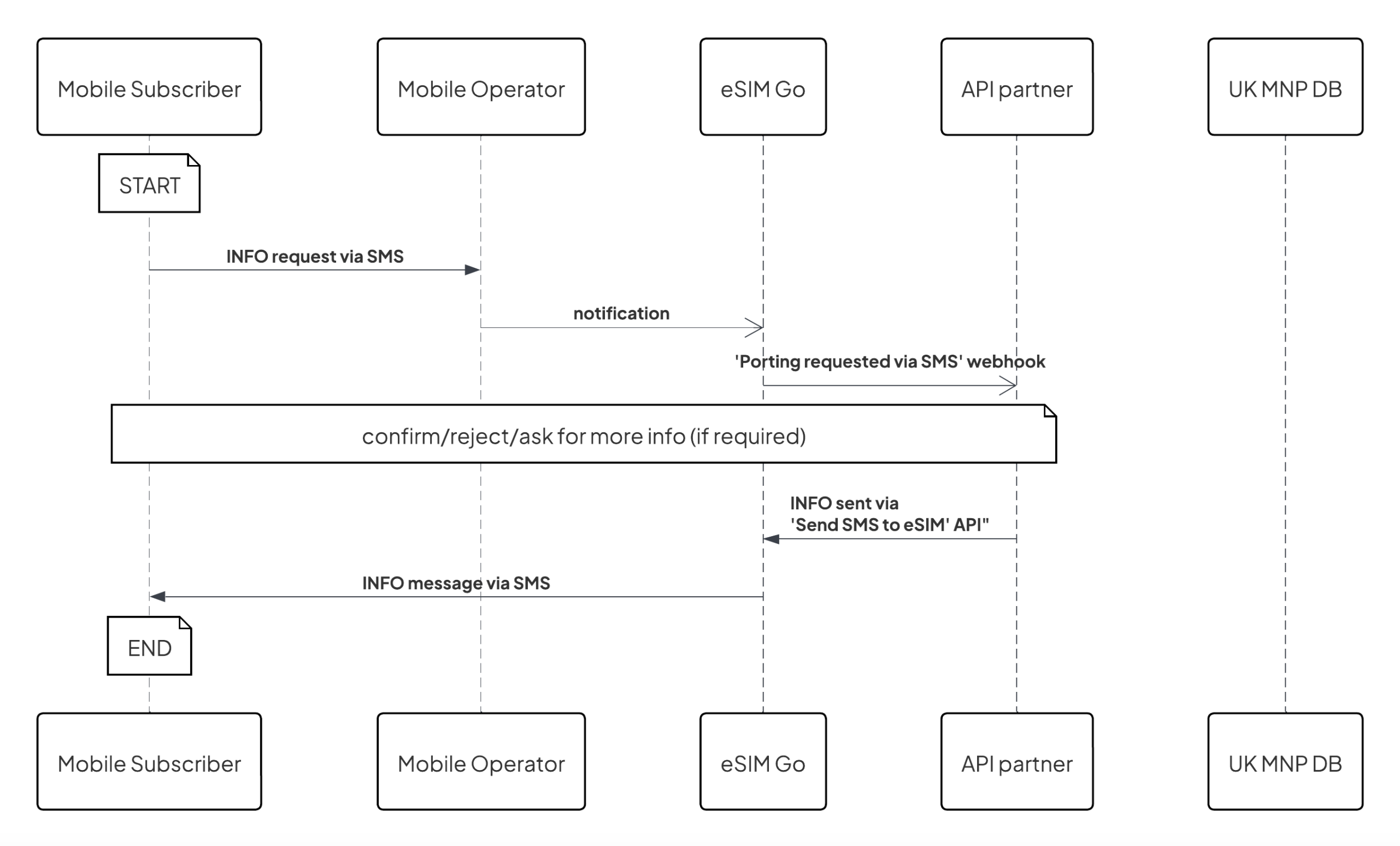
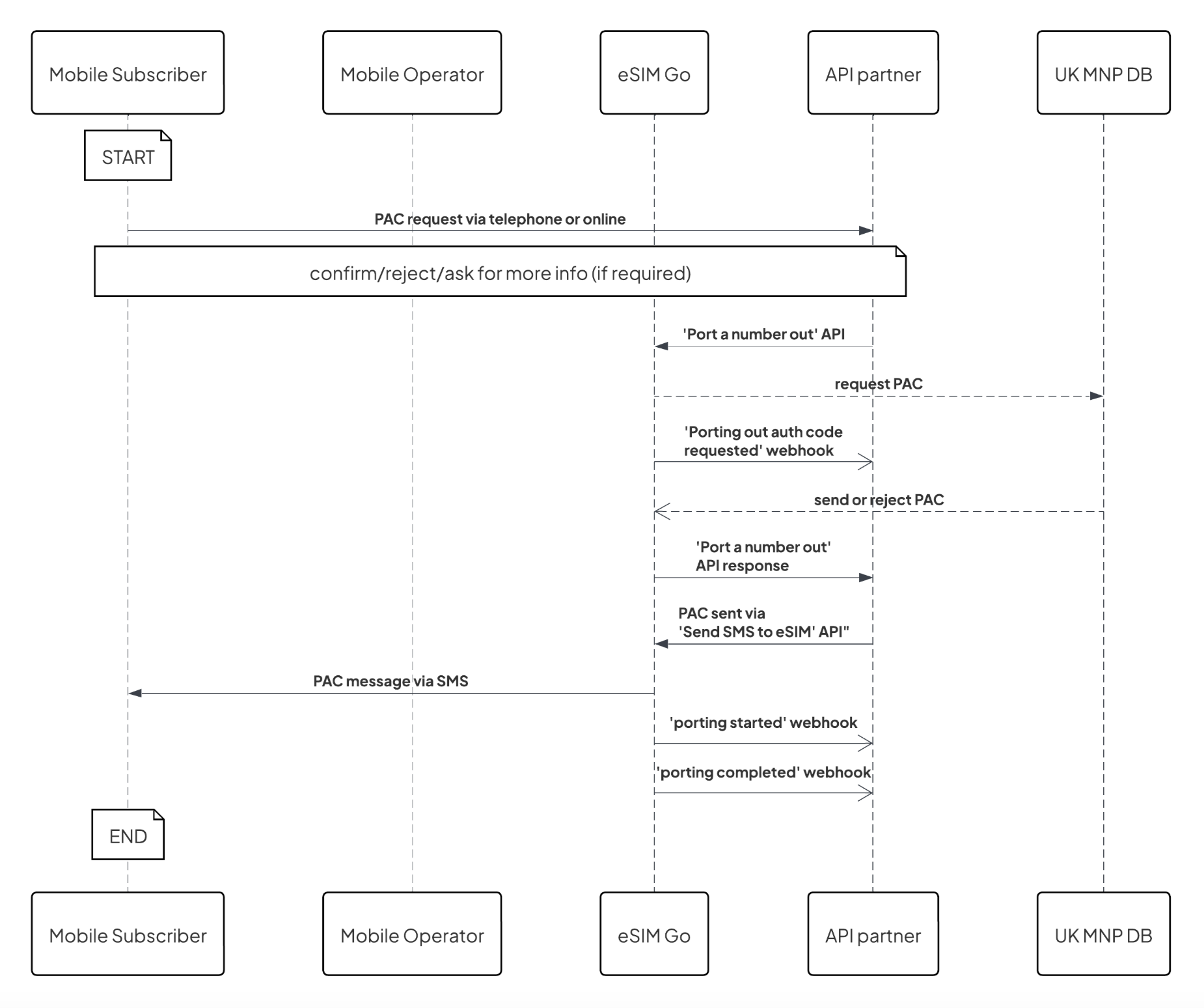
- The customer requests PAC/STAC code from their DSP using one of the channels: SMS/web/phone.
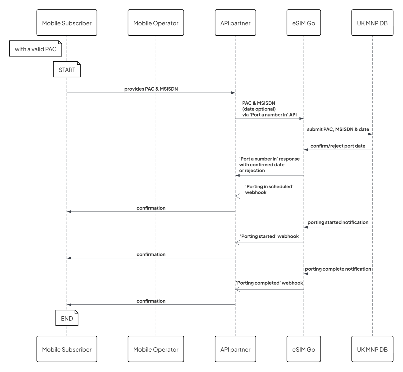
- The customer passes PAC/STAC code and MSISDN to the RSP during the activation/onboarding process.
- Once PAC/STAC is submitted, RSP will send the customer details about the porting day. In the porting window users may experience some disruption in service.
- RSP informs the user once the porting is completed.
The customer can cancel porting before it’s being locked for porting (08:00 in porting day). If they decide to do so, they need to inform RSP as soon as possible.
API partner actions
Any subscriber SMS requests will be received by eSIM Go and API partners will be notified using the porting requested webhooks and expected to take the necessary steps.
When a porting request is made of an API partner by a subscriber, API partners are able to use the port a number out or port a number in API endpoints to conduct a successful transfer of a MSISDN. Updates will be provided using the porting started and porting completed webhooks.
Number Porting Sequence Diagrams: